AI-Powered B2B Packaging Materials Marketplace: India's $80B Opportunity Waiting to Be Unstructured
India's packaging industry is the 5th largest in the world, valued at $50B in 2024 and projected to reach $80B by 2030. Yet 70% of the market remains unorganized — thousands of small manufacturers, no standard pricing, quality is a gamble, and buyers waste weeks sourcing simple supplies. This is a classic fragmented marketplace waiting for an AI-first approach.
1.
Executive Summary
The packaging materials industry in India represents a massive, highly fragmented B2B opportunity. With over 50,000 small and medium manufacturers, no dominant platform, and buyers struggling with quality inconsistency and opaque pricing, the conditions are ripe for an AI-powered marketplace.
This article explores how AI agents can transform packaging procurement — from supplier discovery to quality verification to automated reordering — creating a data moat that incumbents cannot replicate.
2.
Problem Statement
The Pain:
Fragmented Suppliers: India has 50,000+ packaging material manufacturers, mostly small, regional, and unknown to buyers outside their locality
No Standard Pricing: Same box can vary 40% in price between suppliers with no transparency on why
Quality Lottery: Buyers must physically inspect samples; bad batches mean production delays
Manual Procurement: Most ordering happens via phone calls, WhatsApp messages, and Excel sheets
Logistics Nightmares: Small orders don't justify shipping costs; buyers over-order or juggle multiple suppliers
No Data: Buyers have zero historical data on supplier performance, price trends, or quality consistency
The Gap: No platform combines AI-powered matching, quality verification, transparent pricing, and automated procurement for packaging materials specifically.
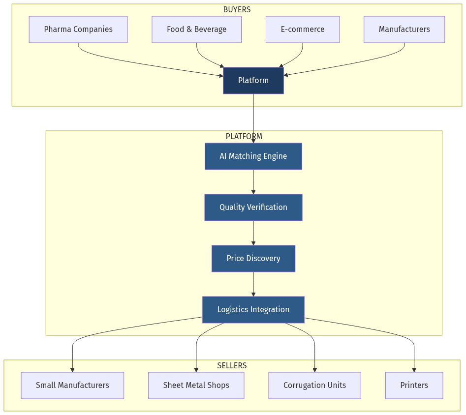
Marketplace Architecture
4.
Market Opportunity
Market Size
India Packaging Market: $50B (2024), projected $80B by 2030 (CAGR 12%)
Global Packaging: $1.2T, India growing faster than global average
Sustainability Push: Regulatory pressure for eco-friendly packaging creating new categories
Why Now
Digital Adoption: WhatsApp Business and UPI have trained SMBs on digital transactions
AI Maturity: LLMs can now handle complex B2B negotiations and matching
Trust Building: Previous failed marketplaces taught users what doesn't work
Fragmentation Peak: Consolidation is impossible without a platform — perfect timing for tech intervention
5.
Gaps in the Market
Gap 1: No Quality Standardization
There is no common quality benchmark for packaging materials. IS 1545 (corrugated boxes) exists but isn't enforced. Buyers must physically verify every batch.
Gap 2: Pricing Opacity
A 12x12x12 corrugated box costs ₹18 in Delhi, ₹24 in Chennai, and ₹32 in Northeast India — same specifications, wild price variance. No tools exist to understand or arbitrage this.
Gap 3: Supplier Discovery
The best manufacturers in Morbi ( Gujarat) for rigid boxes, or in Panipat for textiles, are unknown to buyers in Karnataka. Discovery is purely geographical and relationship-based.
Gap 4: Logistics for Small Orders
No platform aggregates small orders across buyers to negotiate bulk shipping rates. Small manufacturers won't ship <500 units; buyers must over-order.
Gap 5: No Recurring Procurement
Most packaging is repeat business (monthly/quarterly), yet no system automates reordering based on consumption patterns.
Gap 6: Compliance Documentation
Pharma and food packaging requires traceability — batch numbers, material certifications, test reports. This is all manual, paper-based, and easily faked.
6.
AI Disruption Angle
How AI Transforms This:
1. Intelligent Matching
AI analyzes buyer requirements (dimensions, material, quantity, certifications, delivery timeline) and matches with pre-verified suppliers using a recommendation engine trained on historical transaction data.
2. Quality Prediction
Computer vision analyzes sample images submitted by suppliers, predicting quality scores. Combined with historical buyer feedback, the system learns which manufacturers consistently deliver.
3. Dynamic Pricing Engine
AI tracks real-time raw material costs (paper, plastic resin, ink) and predicts fair pricing. Buyers get price confidence; suppliers get competitive intelligence.
4. Automated Negotiation
AI agents negotiate on behalf of buyers — asking for volume discounts, better payment terms, faster delivery — without the social friction of human negotiation.
5. Predictive Reordering
By integrating with buyer ERP systems (or analyzing invoice patterns), AI predicts when packaging will run out and proactively places orders.
6. Certificate Verification
AI cross-references supplier certifications (ISO, FSSAI, GMP) with government databases, flagging expired or fake certifications automatically.
Current vs AI Workflow
7.
Product Concept
Core Features
For Buyers:
Smart Requirement Entry: Upload spec sheet, describe needs in natural language, or upload sample image — AI interprets requirements
Supplier Discovery: Get matched with 3-5 verified suppliers ranked by quality score, price, delivery distance, and certification match
Price Comparison: Side-by-side quotes with breakdown (material, printing, tooling, logistics)
Quality Guarantee: Platform verifies sample quality before production; buyer approval required before mass production
Order Tracking: Real-time production and logistics updates
Auto-Replenishment: Set-it-and-forget-it recurring orders with AI optimization
For Suppliers:
Lead Generation: Qualified leads delivered to inbox (no cold calling)
Production Planning: AI predicts demand, helping manufacturers plan capacity
Expand to Delhi-NCR and Pune manufacturing clusters
Hire local "cluster managers" for supplier relationships
Launch supplier app for order management
Phase 3: National Scale (Months 7-12)
PAN India coverage with AI-powered features
Integrate with buyer ERPs (Tally, SAP, Zoho)
Launch financing marketplace (credit based on transaction history)
Add sustainability certification tracking
Acquisition Channels:
Industry Events: PackPlus, PrintPack exhibitions
WhatsApp Groups: Join manufacturer and buyer groups, offer value before selling
Google Ads: Target "corrugated box supplier near me", "packaging manufacturer"
Referral Program: Incentivize both buyers and suppliers to refer
Cold Outreach: LinkedIn targeting procurement managers in FMCG, Pharma, E-commerce
10.
Revenue Model
Revenue Streams
Transaction Fee (Primary)
- 3-5% commission on GMV
- Collected from suppliers on successful orders
- Escrow model: buyer pays platform → platform releases to supplier post-delivery
Premium Listings
- Manufacturers pay ₹5,000-25,000/month for featured placement
- Includes analytics, priority matching
Quality Verification Service
- Third-party lab testing: ₹2,000-10,000 per sample
- Certification verification: ₹500 per certificate
Data/Intelligence
- Market price reports sold to manufacturers (₹10,000/month)
- Buyer demand insights for production planning
Financing (Future)
- Interest spread on supplier working capital loans
- Buyer credit (net-30 terms)
11.
Data Moat Potential
Proprietary Data That Accumulates:
Price Database: Real transaction prices across categories, locations, quantities — no public equivalent exists
Quality Scores: Supplier performance data from verified buyer feedback
Demand Signals: What buyers are searching for, what's trending, seasonal patterns
Supplier DNA: Certifications, capacity, lead times, defect rates
Relationship Graph: Who works with whom, cross-referral patterns
Moat Strength: HIGH
Data compounds over time — new entrants can't replicate historical transaction data
Network effects: More buyers attract more suppliers; more suppliers attract more buyers
AI models improve with scale — early movers have structural advantage
12.
Why This Fits AIM Ecosystem
This marketplace directly aligns with AIM.in's vision:
Vertical Fit: Packaging is a massive vertical with clear buyer/seller sides
B2B Focus: Matches AIM's B2B-first strategy
Data Play: Creates proprietary market intelligence
India-First: Deeply local, no global competitor can easily replicate
Domain Expansion: Can absorb adjacent verticals (labels, raw materials, machinery)
Potential as AIM Vertical: Could operate as a standalone vertical under AIM — e.g., packaging.aim.in — or be acquired by larger B2B players.
13.
Mental Model Application
Zeroth Principles
What if we assumed packaging must be physical?
Actually, smart packaging (QR codes, NFC tags) is emerging — but the procurement will remain physical for decades. The platform doesn't need to reinvent the product, just the transaction.
What if we assumed all buyers want the cheapest?
Wrong. Pharma buyers want compliance. Export buyers want quality. E-commerce buyers want speed. Segment-specific AI matching is the key.
Incentive Mapping
Who profits from the status quo?
Local distributors with relationships
Unscrupulous suppliers selling substandard material at high margins
No — they resist platforms because price transparency hurts margins
But: IndiaMART is generalist, no AI, no quality verification, no transaction flow
## Verdict
Opportunity Score: 8.5/10
This is a classic fragmented marketplace waiting for an AI-first approach. The market is large, the pain is real, and the timing is optimal. The key differentiator will be quality verification — if the platform can solve trust, everything else follows.
Key Risks:
Chicken-and-egg (need both buyers and suppliers)
Quality verification is operationally heavy
Low margins require high volume
Key Success Factors:
Start with ONE cluster, prove unit economics
Build quality verification as competitive moat
Use AI to reduce operational costs (not just matching)
Recommendation: High potential. Pursue with focus on Morbi cluster initially. Target Pharma and E-commerce buyers first (highest willingness to pay).